今天是:
繁体
登录
注册
智能问答
网站首页
政务动态
国务院
湖北省
咸宁市
市局要闻
基层动态
通知公告
政府信息公开
政策
政府信息公开指南
政府信息公开年报
政府信息公开制度
信息公开目录
依申请公开
法定主动公开内容
政府网站监管年度报表
网上服务
网上办事
办理查询
政民互动
互动交流
在线访谈
调查征集
咨询投诉
在线访谈
公园城市
专题专栏
您当前的位置 :
首页
>>正文
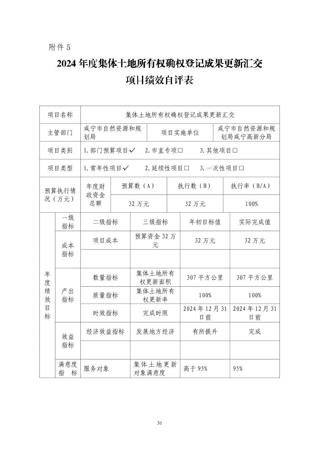
2024年度咸宁市国土资源局咸宁高新分局决算
来源:
时间:2025-09-24
关闭